jr7cwk;lavo

▼セリア USBポート付DC充電器>内部解析2

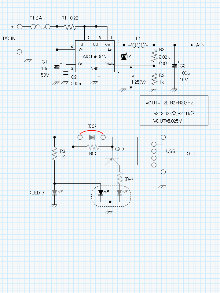
内部回路確認しました。

基本回路は、MC-34063Aのデータシート等にあるSTEP-DOWNコンバータの基本回路と同等です。
(AICのデータシートには、いろいろ部品が追加された回路が掲載されていましたが・・・)

部品が搭載されていないパターンを追ってみましたが、電流が流れた時にLEDを点灯する為の回路のようで、PNP型Tr(Q1),チップ抵抗(R5)orダイオード(D2),LED用抵抗(R4)用のパターンがあります。
また2色LEDが付くパターンになっていて、コンバータ出力により点灯するLEDと、この回路により点灯するLEDのパターンがあります。
実際には前者の回路に赤色LEDが付いているのみです。

なお今までこの手のいくつかのコンバータの特性を調べた結果から言うと、この手の回路を追加すると負荷特性が悪化するというのが、ありがちなパターンでした。
よって無くて正解です。

<05/08回路図追加しました。>
「Aへ」の行先抜けてますが、下側回路の左側に出ているラインです。
わかりにくいですが、下側の回路の灰色になっているパーツ(部品番号がかっこ書きされているパーツ)は、パターン/シルクのみで実装されていません。
D2の所はジャンパでショートされてあります。
R5は、チップ部品がつきそうなパターンとなっていました。


●画像 ( )
●2009.05.06
●cwk
編集


コメントを書く
記事へ
HOME

copyright/jr7cwk

powered by samidare