jr7cwk;lavo

▼アンプ付スピーカ>2号機(FOVUチューナ用)製作

FOVUチューナ用に2号機を製作する事にした。

設計にあたり1号機の反省
・電圧5Vの場合、出力が不足気味(ピークパワーに余裕無し)であった。

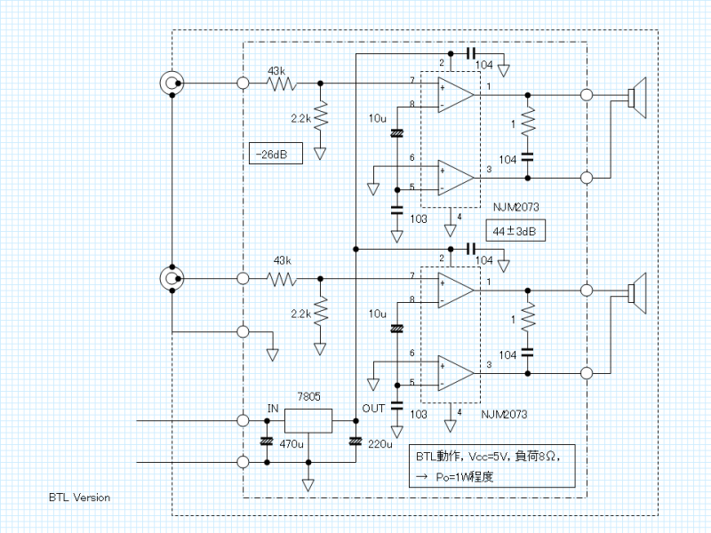
  →出力が取れる「BTL出力回路」に変更する。
   ICが2個になるが、容量の大きい出力コンデンサが不要。
    スペース的には大差ない。
    音質面 OCLとなるので、低音特性改善が見込める。
    (SP小さいのであまり期待出来ないが。)

   電源効率でいけば、9V動作のSEPPのほうが良いかも知れない。
   (BTL回路の場合、ICが増える分消費電流UPし不利?)
    ・・・三端子レギュレータで熱になるか、AMPICで熱になるかの違い?

 →SEPP出力だった1号機の三端子レギュレータは、2号機製作時に9Vに変更する。
 (電解コンも耐圧不足だったのであわせて変更。)


2号機の概要

AMPIC
 NJM2073DでBTL出力パージョンで製作。ICは2個。
 固定ゲイン(入力のATT回路の乗数は1号機と同じ)

電源
 5V動作とする。(5V三端子は1号機より転用)

ケース
 セリアの「カードケース」を使用。
 (LCDモニタの裏に置ける薄型小型パージョン!)

スピーカ
 1号機と同じタイプの2個100円のPCのジャンク。


●画像 ( )
●2009.01.20
編集


コメントを書く
記事へ
HOME

copyright/jr7cwk

powered by samidare