jr7cwk;lavo

▼アンプ付スピーカ>1号機(ARIONチューナ用)

概要

AMPIC
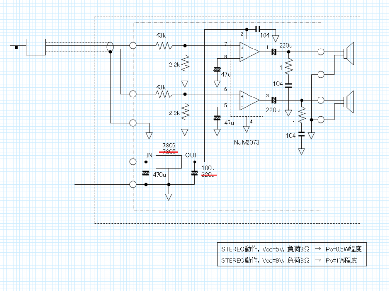
 手持ちのNJM2073Dを1個使用し、SEPP接続のSTEREO仕様とする。

 音量調整用VRを付けようかと思ったが、1segチューナにレベル調整機能があるので固定ゲインとした。
AMPICの利得が約44dBあり、このままではチューナの出力に接続すると入力過大となるので、入力に抵抗による26dB程のアッテネータを付ける。

スピーカ
 PC内部に使用されていたと思われる8Ω1W楕円型のジャンク品。(2個で100円)

ケース
 100円ショップで入手した食品保存用ケースで、1segチューナの下に置く形で使用する。(ARIONのチューナとほぼ同サイズ)

電源
 ICの絶対最大定格電圧が15Vなので12Vでそのまま動くと思うが、安全を見て5Vの三端子レギュレータを付けた。
 (ICのマニュアルのアプリケーションによると8Ω負荷ステレオ動作での出力電力特性カーブは9Vまでであり、12V印加すると熱的に若干厳しいように思えた。)
・・・当初手持ちの都合で5Vのレギュレータを付けていたが、出力面では9Vのほうが良いと思い、2号機製作時に9Vのレギュレータに変更。

その他(現状は付けていない)
 1segチューナ電源連動のVIDEO切替機能(チューナをOFF時モニタが外部入力
)をつけようかと考えたが、現時点では付けていない。

図は回路図。


●画像 ( )
●2009.01.19
●cwk
編集


コメントを書く
記事へ
HOME

copyright/jr7cwk

powered by samidare